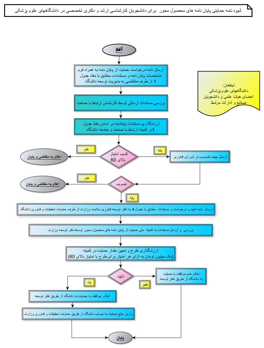
تاریخ انتشار : شنبه ۱۸ شهریور ۱۴۰۲ تعداد بازدید کنندگان خبر : 43 زمان مطالعه : 1 دقیقه شیوه نامه حمایتی پایان نامه محصول محور معاونت تحقیقات و فناوری وزارت بهداشت . *برای دریافت شیوه نامه حمایتی پایان نامه محصول محور معاونت تحقیقات و فناوری وزارت بهداشت کلیک نمایید. کد خبر : 58728 کپی کلمات کلیدی : شیوه نامه پایان نامه محصول محور ارسال نظر ثبت
شیوه نامه حمایتی پایان نامه محصول محور معاونت تحقیقات و فناوری وزارت بهداشت . *برای دریافت شیوه نامه حمایتی پایان نامه محصول محور معاونت تحقیقات و فناوری وزارت بهداشت کلیک نمایید. کد خبر : 58728 کپی کلمات کلیدی : شیوه نامه پایان نامه محصول محور